Вернуться к содержанию учебника
Выберите год учебника
№579 учебника 2013-2022 (стр. 153):
Для определения высоты столба А1С1, изображенного на рисунке 199, использован шест с вращающейся планкой. Чему равна высота столба, если ВС1 = 6,3 м, ВС = 3,4 м, АС = 1,7 м?

№579 учебника 2023-2024 (стр. 152):
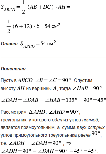
Найдите площадь прямоугольной трапеции, у которой две меньшие стороны равны 6 см, а больший угол равен 1350.
№579 учебника 2013-2022 (стр. 153):
Вспомните:
№579 учебника 2023-2024 (стр. 152):
Вспомните:
Вернуться к содержанию учебника