Номер 1191 - ГДЗ Алгебра 7 класс. Мерзляк, Полонский. Учебник. Страница 231

Вернуться к содержанию учебника

Страница 231

1188 1189 1190 1191 1192 1193 1194

Вопрос

На сколько значение выражения меньше числа 10?

Подсказка

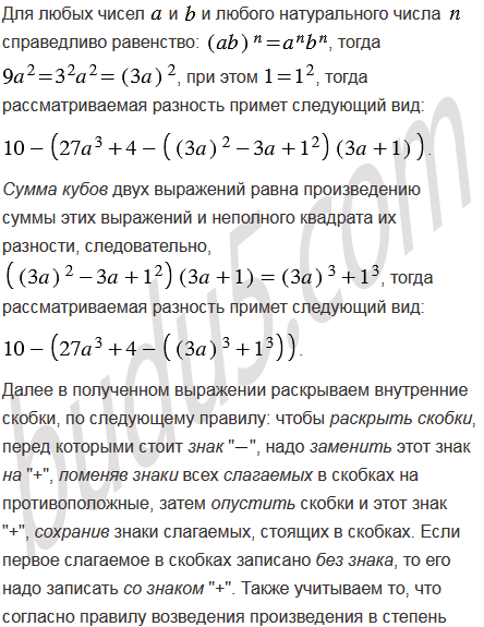
Ответ


Вернуться к содержанию учебника